首页 > 工作动态

2024“制造翘楚”产业链供应链对接活动将于5月17日启幕

来源:麻城市科学技术和经济信息化局    |    2024-05-15

5月17日,2024“制造翘楚”产业链供应链对接活动将在武汉市东湖国际会议中心举办。

图片

本次对接活动聚焦先进设备更新、数字化转型、绿色装备推广和本质安全水平提升四大行动,围绕重点行业发布一批设备供给清单,推介一批节能降碳、环保、安全、循环利用等设备产品,开展一批多形式供需对接活动,签约一批意向合作项目,务求对接活动取得实效。

01

活动主题

制造翘楚  助力新质生产力

02

时间地点

时间:2024年5月17日

地点:东湖国际会议中心

03

组织单位

主办单位:

湖北省人民政府

承办单位:

湖北省经济和信息化厅

湖北省国防科工办

中国机械总院装备中心

机械工业规划研究院

04

活动形式

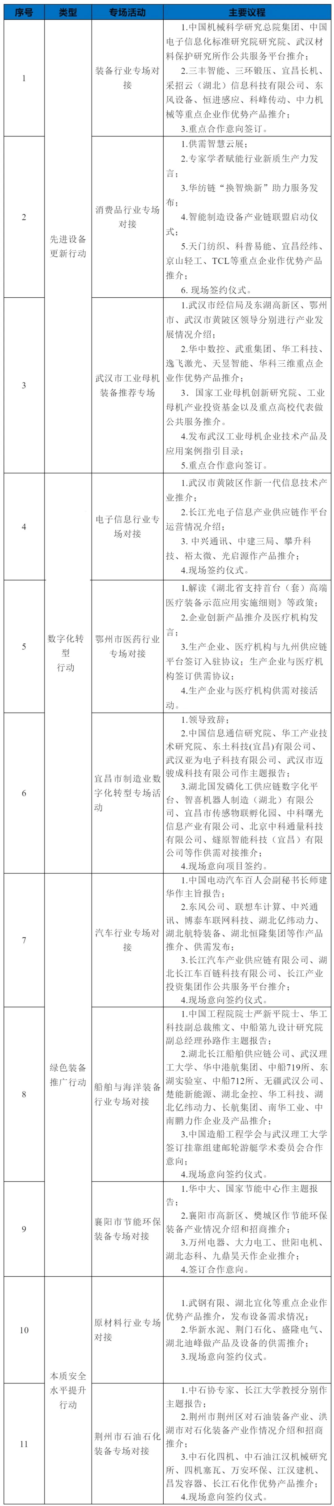
本次对接活动一天会期,含1个主场活动、11个专场对接活动(6个重点行业专场、5个市州特色专场)以及供需合作签约。

(一)主场活动

院士专家、政府领导和重点央企代表作主旨演讲,发布湖北省重点行业设备供给清单、重点企业需求清单,现场签约供需合作项目。

(二)专场活动

图片



AI智能客服